What is it built on?
Stockr is built onLaravel AWS,which is anauto-scaling,serverless deployment platformfor Laravel, powered by AWS Lambda.
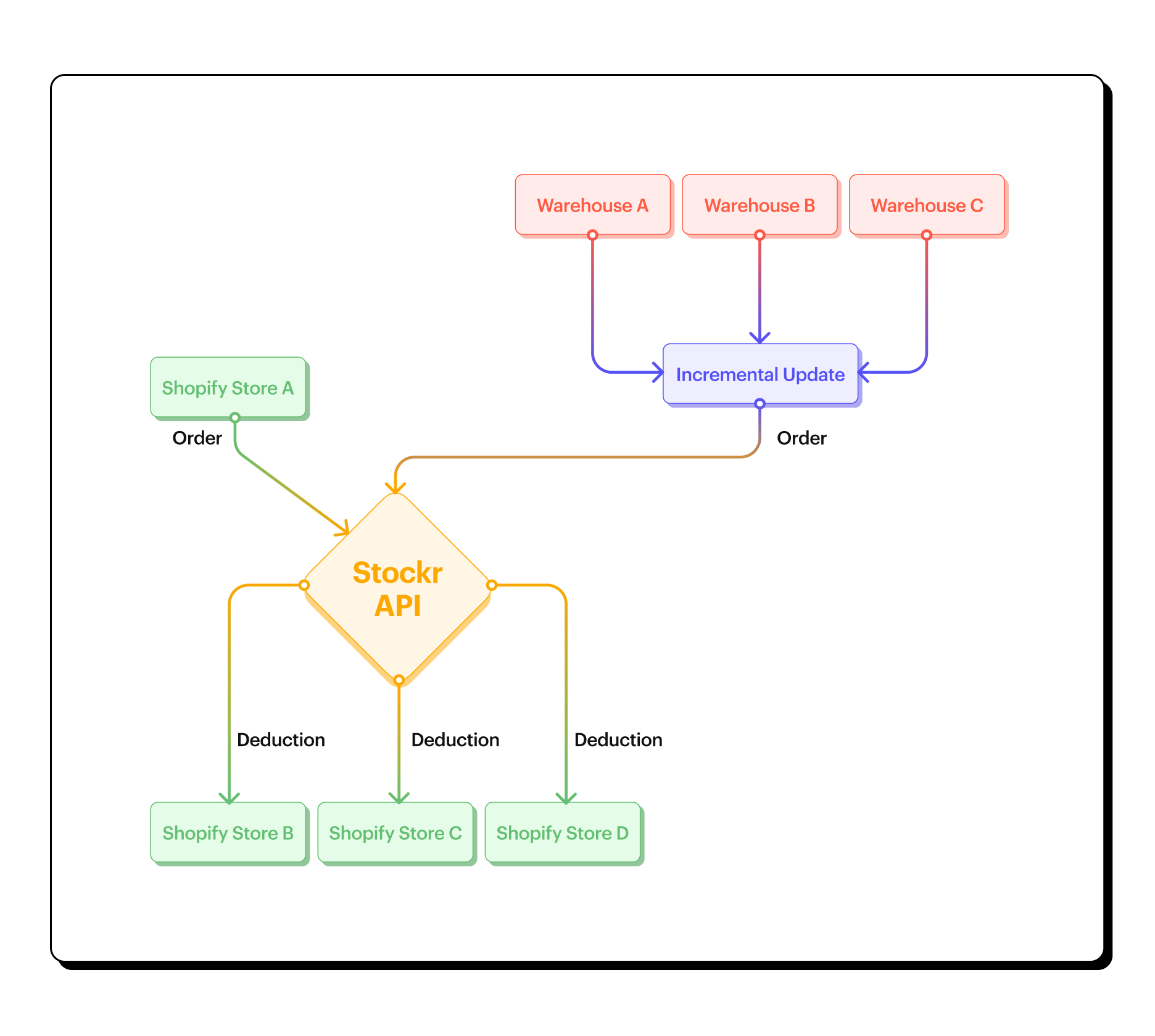
We know managing your inventory isn’t easy. And it gets harder when you’re trying to sell the same product across multiple stores. But what if there was a better way to accurately record stock and process orders?


Stockr connects all of your stores, across all ecommerce platforms, which share the same pool of stock - ensuring real-time updates when inventory levels change and items sell out.
Imagine you’re selling a fountain pen in your UK and EU store. When the pen sells out in one area, but not the other, your stores need to speak to each other so stock can be diverted to where it’s needed. That way your time and resources aren’t wasted on processing preventable refunds.
But it’s not just overselling. That pen might be underperforming in one store but selling out, fast, in another. By having one unified stock pool you can ship your unused products to wherever they’re needed, boosting your bottom line.
Stockr is built onLaravel AWS,which is anauto-scaling,serverless deployment platformfor Laravel, powered by AWS Lambda.
And say hello to Stockr.
Choose Stockr if your company has reached initial scaling problems, and you’re looking for a stock control solution to boost your efficiency.
"Stockr has made scaling our business so much easier. Patchworks have developed a must have product for any fast-growing ecommerce company. We highly recommend Stockr"
- Jack Humphreys, Chief Operating Officer at Lounge Underwear
